masoud180

10 Reputation

5 Badges

15 years, 128 days

MaplePrimes Activity


These are replies submitted by masoud180

Thank you Hirnyk, I used  "Q:=[op([1,1..-2], p1)]:" command introduced in your reference and it does work greatly.

Thank you Hirnyk, I used  "Q:=[op([1,1..-2], p1)]:" command introduced in your reference and it does work greatly.

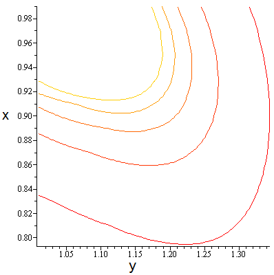
Dear Robrt, your understanding of my problem is right. I need the points where f(x,y) = constant. But there are infinite answers for it andfinite number of poins are attainable numerically. For this the the x and y should be meshed, here to 98 points (with intervals of 0.01). The plot of this points can be drawn easily using the command:

contourplot(f(x,y), y = 1.01 .. 1.99, x = 0.1e-1 .. 0.99, contours = [10,20,30,40,50], grid = [200, 200]);

but I am interested to find the poins and insert in a matrix (or array). Thank you for your help. But my problem is a function of two variables. For your example, the function is a one-variable function, since y is function of x itself.

 

(contours)

Dear Robrt, your understanding of my problem is right. I need the points where f(x,y) = constant. But there are infinite answers for it andfinite number of poins are attainable numerically. For this the the x and y should be meshed, here to 98 points (with intervals of 0.01). The plot of this points can be drawn easily using the command:

contourplot(f(x,y), y = 1.01 .. 1.99, x = 0.1e-1 .. 0.99, contours = [10,20,30,40,50], grid = [200, 200]);

but I am interested to find the poins and insert in a matrix (or array). Thank you for your help. But my problem is a function of two variables. For your example, the function is a one-variable function, since y is function of x itself.

 

(contours)

Page 1 of 1