JoyDivisionMan

95 Reputation

3 Badges

5 years, 181 days

MaplePrimes Activity


These are replies submitted by JoyDivisionMan

@sand15 

Thank you for your help.  I understand the need for "sampling" a lot to find an outcome that approaches 4.

I am most interested in the work you did after that -- when you rescaled, I took things a little further and calculated the area under the resultant PDF and see it to be 1/3.  I know you "adjusted" t by the real square root of 3.  But I am not sure why you did that.

What I am trying to do, and I know this sounds "dumb," but I am trying to find a density function on the interval [0, 4/sqrt(3)] whose area sums to unity.  I want this resultant curve NOT to be truncated as I show below.

I am not sure if I can do this...

Presently, I only have a curve on the [0, 4].  I could, of course, do some tricks to force the area to unity, and have a truncated curve, which I do not want.

Thank you again.

restart

kernelopts(version)

`Maple 2025.2, X86 64 WINDOWS, Nov 11 2025, Build ID 1971053`

(1)

with(Statistics):

f := t -> piecewise(t <= 0, 0, t <= 2, 6/5 - 3/2*t^2 + 3/4*t^3 - 3/80*t^5, 2 <= t, 0);

f := proc (t) options operator, arrow; piecewise(t <= 0, 0, t <= 2, 6/5-(3/2)*t^2+(3/4)*t^3-(3/80)*t^5, 2 <= t, 0) end proc

(2)

 

U := RandomVariable(Distribution(PDF = (t -> f(t*surd(3, 2)))));

_R

(3)

V := RandomVariable(Distribution(PDF = (t -> f(t*surd(3, 2)))));

_R0

(4)

W := U + V;

_R+_R0

(5)

omega__W := Support(W, output='range');

0 .. (4/3)*3^(1/2)

(6)

h:=unapply(PDF(W,t),t);

h := proc (t) options operator, arrow; (1/1971200)*piecewise(t <= 0, 0, t <= (2/3)*sqrt(3), 35640*t^4*(t^4-(392/15)*t^2+224/3)*sqrt(3)+243*t^11-17820*t^9+213840*t^7+1330560*t^5-7096320*t^3+2838528*t, t <= (4/3)*sqrt(3), (1/3)*(-106920*t^8+2794176*t^6-4561920*t^4-29736960*t^2+1310720)*sqrt(3)-243*t^11+17820*t^9-213840*t^7-2661120*t^5+14192640*t^3+6488064*t, (4/3)*sqrt(3) < t, 0) end proc

(7)

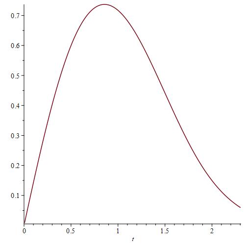
plot(h(t), t = 0 .. (4*sqrt(3))/3);

 

int(h(t), t = 0 .. (4*sqrt(3))/3);

1/3

(8)
 

NULL

Download SphereConvolution_sand15_part2.mw

@sand15 

Thank you.  Typo indeed.  I do, however, appreciate your additional comments.  I will pursue what you suggest.  I have noticed that Maple often returns an itegration result with a wider boundary than I would expect for the independent variable. 

@acer 

Thank you.  After posting, I learned that "residuals" is an output from the regression model.  Once I captured the residuals, I was home free.

@sand15 

Thank you.  After posting, I learned that "residuals" is an output from the regression model.  Once I captured the residuals, I was home free.

@sand15 

I have another question about the pointwise approximation you provided.  I re-ordered the steps so that I understand better.  I now have the following:

h  := < seq(t, t=-2..2, step) >:
X  := < seq(x, x=0..4, step) >:
S  := x -> add(Re~(evalf(f~(h))) *~ Re~(evalf(f~(x -~ h)))):
SC := S~(X):  # "Self Convolution"
ScatterPlot(X, SC*~step)

I have no trouble with understanding the "h" and "X" variables.  They are just sequences for t and x.

I am confused by the "add" function as the beginning of the "S" variable.  I know we are multiplying f(h) and f(x-h).  Are we summing this product for each unique value of "t" from -2 to 2?  Or is it something else?

Thank you.

@sand15 

Thank you.  I understand the pointwise approximation of the convolved result.  The spline reconstruction I am still working on.

This is very helpful.

@sand15 

Thank you again for your attention.

@sand15 

This is helpful.  Thank you.

@acer Do you have any suggestions on what I should do?

@acer 

Yes -- combining the individual PDFs into a single, sum of the three individual PDFs is what I seek.  Thank you.

@sand15 

The use of logarithms had never crossed my mind -- thank you.

@acer 

The assumption makes sense.  Thank you.

@sand15 

Thank you again for all of your help.  I am still unable to get a closed-form PDF for the random variable that is the absolute difference between two random variables.

When I look at your work, I understand what is happening.  I just don't know how to capture the exact PDF in symbolic form.  I have attached a revised version of your work (with some details omitted that I don't need).  The "unapply" functionality confuses me -- perhaps that is part of the problem.

I have also included a simple worksheet where I capture an estimate of the PDF via "twice the convolution."  I just can't capture the symbolic solution of the PDF.

Thanks again.

restart

with(Statistics)

f := proc (x) options operator, arrow; piecewise(x <= -1, 0, -1 < x and x < 1, 2*sqrt(1-x^2)/Pi, 1 <= x, 0) end proc

proc (x) options operator, arrow; piecewise(x <= -1, 0, -1 < x and x < 1, 2*sqrt(1-x^2)/Pi, 1 <= x, 0) end proc

(1)

C := 2*(int(f(tau)*f(t-tau), tau = -infinity .. infinity))

2*piecewise(t <= -2, 0, t <= 0, -(1/3)*(-(2*I)*EllipticE(I*t*(-t^2+4)^(1/2)/((-2+t)*(t+2)))*(2-t)^(1/2)*(t+2)^(1/2)*t^2+(8*I)*EllipticK(I*t*(-t^2+4)^(1/2)/((-2+t)*(t+2)))*(2-t)^(1/2)*(t+2)^(1/2)-(8*I)*EllipticE(I*t*(-t^2+4)^(1/2)/((-2+t)*(t+2)))*(2-t)^(1/2)*(t+2)^(1/2)-infinity)/Pi^2, t <= 2, ((2/3)*I)*(2-t)^(1/2)*(t+2)^(1/2)*(t^2*EllipticE(I*(2-t)^(1/2)*(t+2)^(1/2)/t, I*t*(-t^2+4)^(1/2)/((-2+t)*(t+2)))+4*EllipticE(I*(2-t)^(1/2)*(t+2)^(1/2)/t, I*t*(-t^2+4)^(1/2)/((-2+t)*(t+2)))-4*EllipticF(I*(2-t)^(1/2)*(t+2)^(1/2)/t, I*t*(-t^2+4)^(1/2)/((-2+t)*(t+2))))/Pi^2, 2 < t, 0)

(2)

plot(C, t = 0 .. 2)

 

kernelopts(version)

`Maple 2023.2, X86 64 WINDOWS, Nov 24 2023, Build ID 1762575`

(3)
 

NULL

Download DifficultConvolution.mw

restart

kernelopts(version)

`Maple 2023.2, X86 64 WINDOWS, Nov 24 2023, Build ID 1762575`

(1)

with(Statistics):

f := x -> piecewise(abs(x) < 1, 2*sqrt(1 - x^2)/Pi, 0);

f := proc (x) options operator, arrow; piecewise(abs(x) < 1, 2*sqrt(1-x^2)/Pi, 0) end proc

(2)

F := unapply(int(f(t), t=-1..x), x);

F := proc (x) options operator, arrow; piecewise(x <= -1, 0, x <= 1, (1/2)*(2*x*sqrt(1-x^2)+Pi+2*arcsin(x))/Pi, 1 < x, 1) end proc

(3)

d := Distribution(
       PDF = (x -> f(x)),
       CDF = (x -> F(x))
     ):

Y__1 := RandomVariable(d):
Y__2 := RandomVariable(d):

U := Y__1 - Y__2:
Z := abs(U):

SAMPLING AND COMPARISON

 

S__Z := Sample(Z, 10^6):

 

HOW TO GET THE PDF FROM SIMPLE CONVOLUTION

# Because Y__1 and Y__2 both have the same symmetric PDF:
#
#      U = Y__1 - Y__2 = Y__1 + (-Y__2) = Y__1 + Y__2
#
# Thus the PDF of U can be obtained through a convolution product

f__Y := unapply(PDF(Y__1, y), y):

C := unapply( int(f__Y(y)*f__Y(u-y), y = -infinity..+infinity), u ):

plot(2*C(u), u=0..2, color=red, thickness=2, legend=typeset(:-PDF('Z')))
 

 

 

SOME Z STATISTICS

 

Depending on what statistic you want it is sometimes more powerfull to use U instead of Z

:-Mean('Z') = Mean(Z);

Mean(Z) = (256/45)/Pi^2

(4)

:-Variance('Z') = Variance(Z);

Variance(Z) = (1/4050)*(2025*Pi^4-131072)/Pi^4

(5)

 

NULL

type(C)

false

(6)
 

NULL

Download Sand15Help.mw

@sand15 

Just a simple omission -- I apologize.  I appreciate all of your recent help.

@sand15 

Thank you for your help.  I now understand how 2*Convolution of X and Y can result in the density function of Z, where Z = |X - Y|.  In fact, a few months ago, I wrestled with this same issue when considering Z = |X - Y| when X and Y were both uniformly distributed on the [0,1] interval.

Of course, X and Y both being uniformly distributed on [0,1] is more complicated than my current dilemma.

I looked at the worksheet you provided.  Some of the things you asked for I did not understand.  I pruned away some of the items that were not necessary for me.

I understand this is to simulate values of Z:

S__Z := Sample(Z, 10^6):

plots:-display(
  Histogram(S__Z, transparency=0.7, minbins=100, style=polygon)
  , plot(f__U(u), u=0..2, color=red, thickness=2, legend=typeset(:-PDF('Z')))
)

I did not understand the section below, but I think it is a numerical estimate.

F__U := proc(u)
  option remember:
  local F1;
  F1 := 2*evalf(Int(op([2, 2], f__U(t)), t=0..1)):
  if _passed::numeric then 
    if u <= 1 then
      2*evalf(Int(op([2, 2], f__U(t)), t=0..u))
    elif u <= 2 then
      F1 + 2*evalf(Int(Re(op([2, 4], f__U(t))), t=1..u, method = _d01ajc))
    end if:
  else
    procname(_passed)
  end if:
end proc:

plot([seq([u, F__U(u)], u=0..2, 0.1)], color=red, thickness=2, legend=typeset(:-CDF('Z')), gridlines=true)
Error, (in F__U) improper op or subscript selector

I (think I) understand the below to be the exact Mean of Z, which is great.

:-Mean('Z') = Mean(Z);

But when I ask for the PDF of Z, I get a bunch of garbage.  But I do get the expected result when I entered plot(f__U(u), u = 0 .. 2).

My modification of your work is included in PDFDerivation.mw.

As such, I moved ahead with convolving X and Y to see what would happen.  Unfortunately, I was unable to integrate the product of the X and Y.  This work is also attached (Convolution.mw).  I "shifted" the t variable to the right so that t is always positive.

restart

kernelopts(version)

`Maple 2023.2, X86 64 WINDOWS, Nov 24 2023, Build ID 1762575`

(1)

with(Statistics):

f := x -> piecewise(abs(x) < 1, 2*sqrt(1 - x^2)/Pi, 0);

f := proc (x) options operator, arrow; piecewise(abs(x) < 1, 2*sqrt(1-x^2)/Pi, 0) end proc

(2)

F := unapply(int(f(t), t=-1..x), x);

F := proc (x) options operator, arrow; piecewise(x <= -1, 0, x <= 1, (1/2)*(2*x*sqrt(1-x^2)+Pi+2*arcsin(x))/Pi, 1 < x, 1) end proc

(3)

d := Distribution(
       PDF = (x -> f(x)),
       CDF = (x -> F(x))
     ):

Y__1 := RandomVariable(d):
Y__2 := RandomVariable(d):

# From symmetry considerations the PDF of Z is twice the PDF of U restricted to U > 0

Z := abs(U):
U := Y__1 - Y__2:
 

 

# To help Maple find the correct PDF we may observe that, from symmetry considerations,
# the PDF of Z is twice the PDF of U = Y__1 - Y__2 once restricted to U > 0

U := Y__1 - Y__2:

f__U := unapply( (2*PDF(U, u) assuming u > 0), u);

f__U := proc (u) options operator, arrow; (4/3)*piecewise(u <= 1, ((u^2+4)*EllipticE((-2+u)/(u+2))-4*EllipticK((-2+u)/(u+2))*u)*(u+2), u <= 2, u*(u^2*EllipticE(I*sqrt(-u^2+4)/u)+4*EllipticE(I*sqrt(-u^2+4)/u)-8*EllipticK(I*sqrt(-u^2+4)/u)), 2 < u, 0)/Pi^2 end proc

(4)

S__Z := Sample(Z, 10^6):

plots:-display(
  Histogram(S__Z, transparency=0.7, minbins=100, style=polygon)
  , plot(f__U(u), u=0..2, color=red, thickness=2, legend=typeset(:-PDF('Z')))
)

 

F__U := proc(u)
  option remember:
  local F1;
  F1 := 2*evalf(Int(op([2, 2], f__U(t)), t=0..1)):
  if _passed::numeric then
    if u <= 1 then
      2*evalf(Int(op([2, 2], f__U(t)), t=0..u))
    elif u <= 2 then
      F1 + 2*evalf(Int(Re(op([2, 4], f__U(t))), t=1..u, method = _d01ajc))
    end if:
  else
    procname(_passed)
  end if:
end proc:

plot([seq([u, F__U(u)], u=0..2, 0.1)], color=red, thickness=2, legend=typeset(:-CDF('Z')), gridlines=true)

Error, (in F__U) improper op or subscript selector

 

# Because Y__1 and Y__2 both have the same symmetric PDF:
#
#      U = Y__1 - Y__2 = Y__1 + (-Y__2) = Y__1 + Y__2
#
# Thus the PDF of U can be obtained through a convolution product

f__Y := unapply(PDF(Y__1, y), y):

C := unapply( int(f__Y(y)*f__Y(u-y), y = -infinity..+infinity), u ):

plots:-display(
  Histogram(S__Z, transparency=0.7, minbins=100, style=polygon)
  , plot(2*C(u), u=0..2, color=red, thickness=2, legend=typeset(:-PDF('Z')))
)

 

Depending on what statistic you want it is sometimes more powerfull to use U instead of Z

:-Mean('Z') = Mean(Z);

Mean(Z) = (256/45)/Pi^2

(5)

:-Variance('Z') = Variance(Z);

Variance(Z) = (1/4050)*(2025*Pi^4-131072)/Pi^4

(6)

2*PDF(U,u);

4*piecewise(u <= -2, 0, u <= -1, -((u^2+4)*EllipticE((2+u)/(-2+u))+4*EllipticK((2+u)/(-2+u))*u)*(-2+u), u <= 0, (1/2)*(-2*u^3-8*u)*EllipticE(I*u/(sqrt(-u+2)*sqrt(2+u)), I*sqrt(-u^2+4)/u)+8*EllipticF(I*u/(sqrt(-u+2)*sqrt(2+u)), I*sqrt(-u^2+4)/u)*u+infinity, u <= 1, ((u^2+4)*EllipticE((-2+u)/(2+u))-4*EllipticK((-2+u)/(2+u))*u)*(2+u), u <= 2, u*(u^2*EllipticE(I*sqrt(-u^2+4)/u)+4*EllipticE(I*sqrt(-u^2+4)/u)-8*EllipticK(I*sqrt(-u^2+4)/u)), 2 < u, 0)/(3*Pi^2)

(7)

plot(f__U(u), u = 0 .. 2)

 

NULL


 

Download PDFDerivation.mw
 

restart

with(Statistics)

X := 2*sqrt(1-(1-tau)^2)/Pi

2*(1-(1-tau)^2)^(1/2)/Pi

(1)

Y := 2*sqrt(1-(1-t+tau)^2)/Pi

2*(1-(1-t+tau)^2)^(1/2)/Pi

(2)

CF := int(X*Y, tau = 0 .. t)

int(4*(1-(1-tau)^2)^(1/2)*(1-(1-t+tau)^2)^(1/2)/Pi^2, tau = 0 .. t)

(3)
 

 

Download Convolution.mw

1 2 Page 1 of 2