MaplePrimes Commons General Technical Discussions

The primary forum for technical discussions.

A new version of the Maple T.A. MAA Placement Test Suite is now available.  The latest release includes a new Calculus Concepts Readiness Test, based on modern research into calculus assessment. It also includes performance improvements when dealing with large student populations, and tools for integration with Moodle™ and other course management systems. To learn more, visit What’s New in PTS 6

The MRB constant is defined at http://mathworld.wolfram.com/MRBConstant.html.

On about Dec 31, 1998 I computed 1 digit of the MRB constant with my TI-92's, by adding 1-sqrt(2)+3^(1/3)-4^(1/4) as far as I could. That first digit by the way is just 0.

On Jan 11, 1999 I computed 3 digits of the MRB constant with the Inverse Symbolic Calculator.

There is a probem in the Optimization package's (nonlinear programming problem) NLPSolve routine which affects multivariate problems given in so-called Operator form. That is, when the objective and constraints are not provided as expressions. Below is a workaround for this.

Usually, an objective (or constraint) gets processed by Optimization using automatic differentiation tools ...

If I was working for MapleSoft and I wanted to make sure that
Maple would become the best mathematics software in the world
the first thing I would look at would be my competitors.

I had a look at Mathematica's website and their marketing outline
some some very cool functionality that speak to my heart directly.
1) Integrated datasources  2) real time data analysis etc etc


I dont really like Mathematica due to their retarded programming

An interesting discussion on rule-based integration and a new symbolic computer algebra package for it, named Rubi is ongoing in this long usenet thread.

(The Rubi link above seems to work ok, although the link in the top article of that usenet thread may not. YMMV.)

There's also some interesting subtext related to how practical developments in computer algebra systems can come about.

I suppose this topic has come across many peoples minds at one time or another and I've only taken this number for granted and with a grain of salt.  I have become curious as to what other Maple users would run the memory usage up to? 

For myself I find on average usually running below 10Mb or so.  I suppose this is average, for me, but I haven't usually created large worksheets, I don't think I've ever let it run over 40Mb. ...

Here is yet another finesse (new to me) in getting better performance for some floating-point computation involving the Statistics package.

> restart:

> X:=Statistics:-RandomVariable('Normal'(0,1)):

st:=time():
seq(Statistics:-Quantile(X,1/i,numeric),i=2..10000):
time()-st;[%%][-1];
6.786
-3.719016485

> restart:

> X:=Statistics:-Distribution(Normal(0,1)):

Different...

Scrolling through the search results on tags - like "bug" or "mapleprimes" gives an error "file not found", if trying to go beyond page 1

The old subsciptions are trashed, unfortunately.

But how about new ones? It seems I only can subscribe to my own replies, but not to a thread I want to follow or look at it later (for example when this board allows to save threads locally in a convenient way).

Do I miss the solution or is it true?

Saving a 3D object computed in Maple.  Maple itself has only limited capabilities for this.

There is a Maple library called JavaViewLib that sends the data from Maple to a Java applet called JavaView.

From there it can be viewed and saved in many different formats.

Find all the info at www.javaview.de

The last web page update was 2006, but the server that provides the free licenses is still running.

Mostly JavaViewLib...

I have noticed that editing in Maple 14 in document mode becomes very sluggish if the Greek palette is left expanded while editing.  I also seem to see a refresh of the palette (maybe a very quick flash) at this time also.

Editing seems to return to normal if the palette is closed.

I am just curious if anyone else has observed this behavour.

 

Regards,

Frank

Some Posts and Questions contain broken links to files uploaded in the "old Mapleprimes". We've heard that some files (eg. image files) may be irretrievably gone.

But here is a curious page. It had an associated .mw worksheet uploaded. And the link to the uploaded .mw is now broken/stale, at the moment that I write this. But the link to view it with the maplenet viewer, in one's browser, still works. Not only that, but the .mw worksheet can be saved from within that viewer (via a URL distinct from the broken link on the Post).

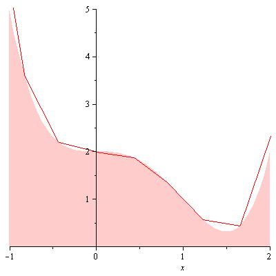
The MRB constant is the upper limit point of the sequence of partial sums defined by s(n)= sum((-1)^n*n^(1/n),n=1..infinity).

Each summand is a real number. However, the function f(n)= (-1)^n*n^(1/n) is a complex-valued function of a real number, n. This blog is a break in progression of the MRB constant series for the purpose of looking at the "complex" nature of this function. The function can be written in exponential form, exp(I*n*Pi)*n^(1/n).

With this first post I would like to demonstrate, in a Maple document, what happens to f [-2,0). When put together (-1,0) these graphs seem to be describing a hyperbolic spiral. I'm not sure if I'll have more to say, or not. As always, others are welcome to join in.

 

 

(1)

(2)

 

 

 

 

 

 

 

 

 

 

 

 

 

 

 

 

 

 

 

 



Download f6142010.mw

First 19 20 21 22 23 24 25 Last Page 21 of 79